激光医疗是专门用激光技术来研究、诊断和治疗疾病,利用不同波段的激光与人体器官组织等发生作用,在临床上进行“切割、分离,汽化、融解,烧灼、止血,凝固、封闭,碎石等”被应用到眼科、口腔科、泌尿科、皮肤科、性病科、耳鼻喉科、普外科、妇科、骨科、心血管科、神经外科以及肿瘤科等各个临床科室,可治疗的疾病达数百种,可达到治疗疾病,提升外貌形象的目的。2023年中国激光医疗行业市场规模超200亿元,五年行业复合增速为10.96%。初步估算,2024年中国激光医疗行业市场规模将突破240亿元。

激光医疗行业主要分为激光医疗设备制造和激光医疗服务行业,其中激光医疗设备主要可以分为激光诊断设备、激光治疗设备和激光美容设备三大类;激光医疗服务则可分为手术治疗和非手术治疗服务。根据数据显示,2023年我国激光医疗行业主要还是以激光医疗服务为主,占比超过70%。

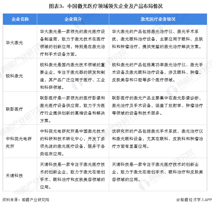
我国激光医疗行业内的领先企业主要有华大基因、瑞科激光和中科院光电所等,这些企业在医疗激光技术应用领域取得显著进展。随着医疗技术不断发展,激光治疗设备广泛应用于眼科、皮肤科、肿瘤治疗等领域。国内企业通过技术创新和成本控制,逐渐缩小与国际巨头的差距。随着智能医疗和个性化治疗需求的增加,激光医疗设备市场持续扩展,未来竞争将集中在技术升级、治疗效果和市场应用的多样化方面。

更多本行业研究分析详见前瞻产业研究院《中国激光医疗行业市场前瞻与投资规划分析报告》
同时前瞻产业研究院还提供产业新赛道研究投资可行性研究产业规划园区规划产业招商产业图谱产业大数据智慧招商系统行业地位证明IPO咨询/募投可研专精特新小巨人申报十五五规划等解决方案。如需转载引用本篇文章内容,请注明资料来源(前瞻产业研究院)。
更多深度行业分析尽在【前瞻经济学人APP】,还可以与500+经济学家/资深行业研究员交流互动。更多企业数据、企业资讯、企业发展情况尽在【企查猫APP】,性价比最高功能最全的企业查询平台。
报告主要分析了中国激光医疗行业的发展环境;激光医疗行业当前的市场运营;激光医疗行业的供需情况;激光医疗行业的竞争格局、竞争趋势;激光医疗市场的领先企业经营状况...
如在招股说明书、公司年度报告中引用本篇文章数据,请联系前瞻产业研究院,联系电话:。


前瞻产业研究院中国产业咨询领导者,专业提供产业规划、产业申报、产业升级转型、产业园区规划、可行性报告等领域解决方案,扫一扫关注。
预见2024:《2024年中国激光医疗行业全景图谱》(附市场规模、竞争格局和发展前景等)
2024年九游娱乐中国激光医疗行业龙头企业分析 奇致激光的激光医疗业务专注度高【组图】
【最全】2024年激光医疗行业上市公司全方位对比(附业务布局汇总、业绩对比、业务规划等)